オシロスコープがきましたので信号観測ができるようになりましたが、信号源がありません。
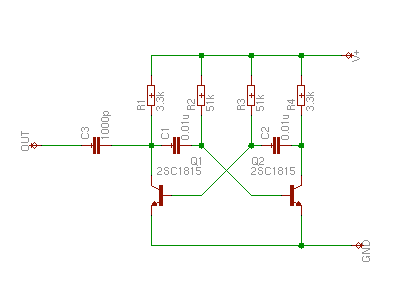
ブロッキング発振か無安定マルチバイブレーターで発振回路を組み、その出力をコンデンサーで直流成分カットして取り出します。発振回路の出力はきれいな波形ではない事から、かなり基本周波数以上の高調波を含み、AFからRFまでの信号注入源として利用できます。単三1.5Vを電源とした場合、基本発振周波数は約1kHz、振幅は1.3Vほどです。低周波回路には十分利用できる感じですね。(回路図はこちら)
AMラジオやオーディオ帯域の製作を主にしている事からそれほど高い周波数まで広い帯域の信号は必要ないと思っています。回路はブロッキング発振方式にし、トランスを使用するとどうしてもかさばる事から無安定マルチバイブレーターを採用する事にしました。
手持ちの部品の関係上、定数を都合の良い発振周波数が得られるように選択しなければなりませんでしたが、今回は回路部品の購入に日本橋に走らずに済ませる事ができました。

出力波形 (500mV/div, 200μs/div)
せっかくオシロスコープがあるので出力波形を観測した
このぬるいエッジがたまらない(笑)
先の製作途中だったスピーカ−ミニラジオで試してみると、初段に近い方に信号を注入するほど大きい音になりちゃんと増幅している事がわかりました。やっぱりあると便利です。
ウンともスンとも鳴らない場合は、シグナルインジェクターで後段から順に信号を注入し、出力が得られなくなった箇所とその前の部分に不具合が何かある事がわかります。
後段も不調の場合はこいつの対になる道具である「シグナルトレーサー」が必要になりますので、いっその事、こちらも同一筐体に押し込めてみようと思っています。しかし一緒にするとノイズ源と受信機を同じ箱に押し込める訳で感心できませんね。
トラブル無く作れるときはこの手の補助機器は不要なのですが、なにがしのトラブルが発生した場合はロートルかもしれませんが、これらの簡単な道具を使うと意外と早く見つかるものです。
もっともシグナルインジェクターやシグナルトレーサーが不具合ある場合はお手上げですが(笑)。
実際に組み込んだ記事はこちら(シグナル合体)をご覧下さい。










3 件のコメント
シグナル・インジェクターとはまた懐かしい。
この手の調整用ジグ、汎用品というより、専用ツールで作ってしまうことが多いのですが・・・
昔を懐かしんで作ってみようかしら。
ダイオードで倍圧整流する高周波プローブなど、フィルムケースに入れて作ってあります。
ちょっとした自作ツールが、トラブル解決の突破口を見つけてくれます。
コメントいただきありがとうございます。
「ちょっとした自作ツール」が解決の糸口を見つけてくれる事が多いのは本当にそうですね。今回のシグナルインジェクターはお世話になった事はありませんが、自作の小物ツールで助けられた事は多々あります。
もちろん、居酒屋ガレージ特製回路の「導通チェッカー」もお世話になりっぱなしです。はい。大変感謝しております。
ノイズ源と受信機を一緒の筐体に~~
なるほどですね、それならキレイな正弦波発生をさせて、
オーディオアナライザやTG付きスペアナ、ネットアナのようなものならいいでしょうか^^
テスト用の信号を出し、それを受けて解析するような計測器ですよねそれって。