久々にエフェクタ-を作る事にしました。
元の回路はMXR Phase 45のクローンでTONEPADのサイトに掲載があります(プロジェクトサイトはここ)
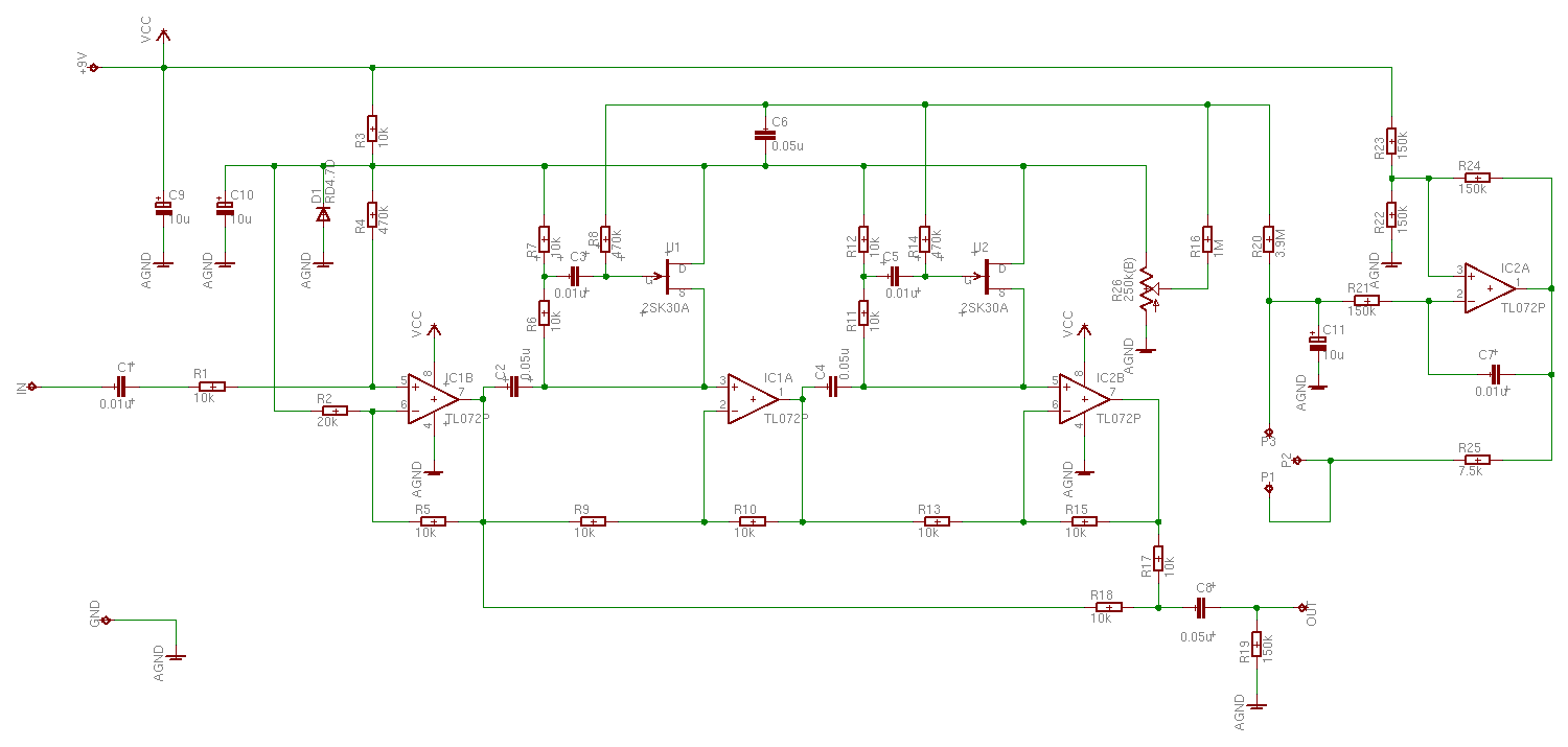
さて、いわゆる空間系と呼ばれるフェーザーです。元はMXRのPhase45のようです。なにが45なのかというと、CR位相回路が2段なのでそうなのかな?と思うのですが。別モデルでPhase90(こちらは4段)というのがあるのでそうだと考えたのですが、実際は今回の回路中の位相回路1段で+90度位相が変化するので、なぜ45なのかはよく解りません。
元のエフェクタ製作プロジェクトにボードレイアウト、いわゆる基板のパターンや部品配置が掲載されているのですが、日本で調達出来る部品が違うため一部変更を強いられます。特に凶悪のがFETのピン配置です。これはバイポーラトランジスタも同じなのですが、日本のほとんどの製品とピンの並びが違うため、掲載のパターンをそのまま利用すると、全く動作しないうえに、素子も回路もダメージを受けそうです。
しかたなく、EAGLEを使って回路図を入力し、その回路に沿ってFETに2SK30ATMを使用した場合のパターンを組んで行きます。(入力した回路図、組み直した部品配置およびパターン。パターンの赤い線はジャンパ部分に相当、部品面から)
これで基板を作る準備まで出来ました。ユニバーサル基板を切り出して目的のサイズの基板にし、レイアウトに従って部品の実装を行います。
パターンの関係上、コンデンサのピン幅が部品の要求する幅より広い状態ですが、足を広げて延ばす形で実装を行わなければなりません。ピン間0本ルールだとなかなか辛いですね。
各部品の定数もいわゆるE12やE6などのE系列でない数値がありますので、実装する際に一部定数を変更します。例えばコンデンサの0.05μFは0.047μFに、R2の20kΩは22kΩに変更することにします。

仮実装した状態
ちょっと部品がはみ出したり浮いているのはご愛嬌で。
リード線の長さがまちまちなので、平板上でそのまま撮影するとつらい
実際の部品の実装では、フィルムコンデンサのピン間を0.3インチでなく0.2インチで実装できる箇所が何箇所かあり、一部パターンの変更を予定しています。
この後の組み立てなどは以下の記事をご覧下さい。
エフェクター自作(Phase45 #2)









