久々にエフェクターを製作しています。

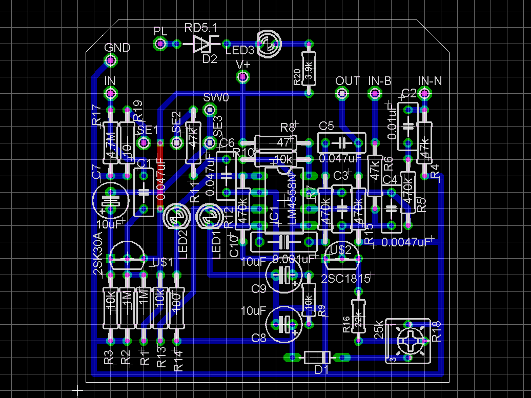
Dr.Quackの基盤まわり
例によってユニバーサル基板で製作
GGGのDr.Quackを製作中です。基板はとりあえず製作完了しています。
オリジナルはElectroHarmonixのDoctor Qのようです。
オペアンプはTL072からNJM4558DDで、FETは2N5457から2SK30Aに、トランジスタは2N3904から2SC1815に代替しています。マイラコンデンサー類は東信工業のポリエステルフィルム、電解コンデンサーは松下の85℃品などの一般的に入手できる部品で製作しています。ワイヤー類も協和電線ですし、特殊な部品は採用せず、入手性の良い部品で製作をしたつもりですので、2台目を作る場合でも部品に困ることはないかな…と。まあ、そんな依頼は来ないとは思いますが(笑)。
ここまでで、基本的な動作確認ができた段階です。
ただ、どうしてもボリューム(ポッド)の設置位置の収まりが悪くて、まっすぐ立ち上げるとケース内に巧く収める事ができる位置ではありません。
基板レイアウトはこちら。
いつものように0.8φのスズメッキ線(単線)でポッドを支持するようにしたいのですが、なかなか位置決めが難しいのが現状です。どうしようかしら。基板の配線レイアウトを作り直すのが手っ取り早いかと思ったりもしています。
今回は手を抜いて元の基板レイアウトを最大限活用させてもらいましたので、どうも筐体の配線との相性が悪いのです。ちょっと取り付け加工を克服して組み付ける必要があり、時間がかかりそうです。









