電子工作の王道とも言えるAMラジオですが、ゲルマニウムラジオに続き簡単に製作できる1ICのAMラジオをつくってみました。昨今では100円で買えてしまうAMラジオですが、あえて自作してみましょう。

1IC AMイヤホンラジオ
ブレッドボード上で回路の動作を確認中
ゲルマニウムラジオはアースの取り方によって、かなり受信感度や選択度が変化してしまい、電池なしで使える利点は大きいのですが部屋のどこでも聞けるほど感度は高くありません。
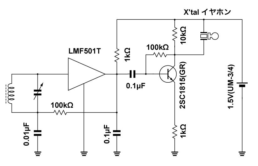
そこでミツミのラジオ用ワンチップICであるLMF501T(三洋電機LA1050互換品)を使用して製作してみました(回路図)。

部品部分クローズアップ
ほとんどトランジスタともいえるTO-92パッケージのLMF501T(右側)がすべて
イヤホンを鳴らすための後段に2SC18185で増幅している(左側)
このミツミのラジオ用ワンチップICですが、なかなか優れもので内部では高インピーダンスのバッファに加えて3段のRF増幅にAGCとAM検波までと、かなり高感度のラジオを簡単に作ることができます。実用周波数も150kHz~3MHzとかなり広く、ヘテロダイン構成の前段をつければ短波ラジオも十分製作対象になりそうです。しかも消費電流は0.3mA(typ.)となっており、単三電池だと数ヶ月以上、ボタン電池のLR44×1個で動作させてもかなりの長時間動作が期待できます。
今回はクリスタルイヤホンで聞くことを前提に回路を組んでみました。出力にはLMF501Tの出力をクリスタルイヤホンで聞ける状態にするために2SC1818(GR)で1段増幅します。
ミツミのデータシート上の応用回路からは少し変更がありますが、回路全体の消費電流は約0.5mAです。
スピーカー出力をするのであれば、IC出力の後段にトランジスタや別のICでスピーカー駆動できる回路をつければ大丈夫そうです。以前のミニアンプで使用したNJM2073DのBTL出力を後段に付ける事が出来ます。この場合1.8V程度までは動作しますが基本電源電圧は3Vからですので、NJM2073とLMF501Tは別の電源電圧が必要です。赤色LEDの順方向電圧(1.数V程度から)を利用して定電圧源としてLMF501側に供給出来るでしょう。
前作のゲルマニウムラジオの部品を流用しましたが、感度は雲泥の差で、部屋のどこに居てもローカル局は外部になんらアンテナを接続せずに、ほぼ全局うるさいぐらいの音量で聞くことができます。バーアンテナを大型のものにするとさらに感度が上がるはずです。逆にゲルマニウムラジオで使ったコアキシャルリードインダクタを使用した場合はかなりセンシティブで、手を近づけたりちょっと体が離れると感度が変わります。ちょっと選択度が低いかな・・と思う所はありますが、十分実用の範囲です。
特に電源スイッチをつけずとも気にならない消費電流ですが、いちおう先のゲルマニウムラジオのようにオフにできないとちょっと困りますのでイヤホンジャックをエフェクタの入力端子同様にプラグを挿すと電源が導通するスイッチ代わりにし、さらに別途スイッチを付けるつもりです。また、現在はブレッドボードで組んでいますが、タカチのSW-95のケース(単四電池が収まる)に組み込んで、実用的なポータブルラジオに組み上げる予定です。
しかし、今回の1ICラジオを作って思うのは100円ショップのAMラジオは日本の部品調達では絶対出来ない内容ですね。LMF501Tですでに100円超えてますから(笑)。
2005/08/28追記
近隣局を選曲するとかなり音が大きく割れ気味だったので、2SC18185のコレクタ抵抗を22kΩに変更しました。クリスタルイヤホン用のドライバトランスST-30に変更しても良いかとは思います。
47kΩにするとさすがに音量が低くなりすぎの割には消費電流の低下があまりありませんでしたので、ここらへんで落ち着けました。消費電流は0.3mA(選局なし)~0.5mA(選局・同調中)です。データシートに表記の消費電流の感じになりました。
結合コンデンサもケースに入れるサイズの関係から写真のフィルムコンデンサから積層セラミックに変更しました。またバーアンテナも写真のものからあさひ通信のSL-45GTへ変更しました。どうも写真のものはインダクタンスが足りないようで、高周波側の局が入りませんでした。
2005/09/06追記
ケースに入れて完成しました。
完成した様子の記事こちら。
2007/06/05追記
ミツミのLMF501Tへのページがリンク切れだったのを修正しました。
2007/11/06
ミツミのウェブからLMF501のデータシートが無くなったためリンクを止むなく外しました。
こちらにローカルにおいてありますのでダウンロードしてください。
【LMF501T Datasheet】








