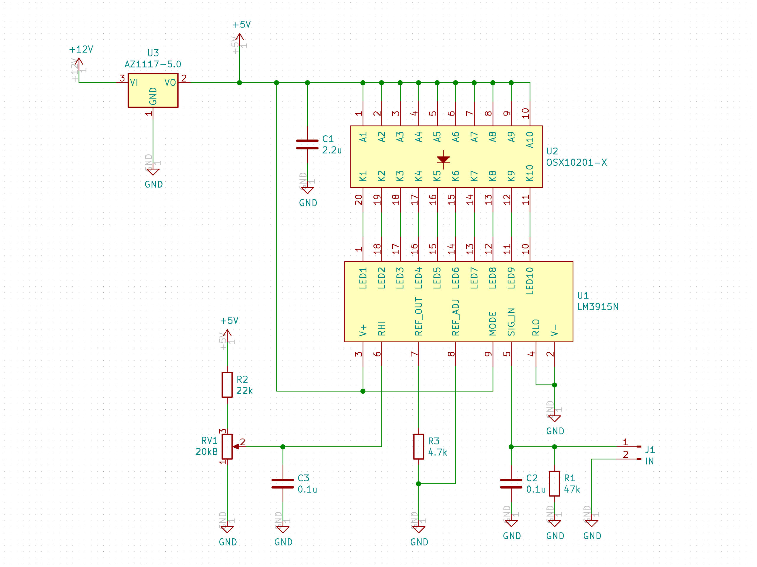
先のサラウンドユニットにレベルメータを追加。

LM3915レベルメータ
サラウンドによって音場が左右に広がるイメージを表現したくてレベルを同一方向に伸びるのではなく左右に広がる点灯方向配置でバーLEDアレイを使ったレベルメータを追製作して組み込みました。
LA2284レベルメータと同じくケースのレールにアルミLアングルを用いて支持するように実装する(作例参照)手法を用いるためスイッチやLEDなどのパネル取付部品との干渉を防ぐため不定形に切り抜いた形になっています。実装部品に必要な面積が正確にわからなかったため干渉しない最大面積を確保したのですが組み上げ後ここまで複雑な形にする必要は無かったとちょっと後悔しています。実際にデッドスペースが多くあり左右の端の部分は普通に切り落として良かったのではないかと。
また、基板の色が明るいのでパネル前面から透けて見えてしまうかと思いましたが、LEDアレイをソケット付したため基板位置が後方へオフセットした事もあって陰になりほとんど目立ちませんでした。

表示の様子
10点レベルメータのデバイスにはLM3914、LM3915、LM3916と三種類ありますが実際にオーディオ信号を流し雰囲気を確かめ選択しました。以下に(あくまでも私的な感想ですが)それぞれのデバイスの表示の様子と感想を示します。
LM3914(リニアスケール)
完全リニアスケールなので下から上まで等間隔に表示されます。普通の電圧などの現象の表示ならこれで良いのでしょうが対数圧縮されている聴感覚ではフルスケールのレベルを下げても低いレベルの信号では1つもセグメント表示されず見た目の派手さがありませんでしたので選定から除外です。もともと音声レベルの表示には不向きなスケールですので当然でしょう。
LM3915(対数スケール)
各ドット間は全て3dB間隔で表示される対数スケールのため小さい音の下のレベルから最高レベルまで同じレベル間隔でバーグラフが伸び縮みし信号の小さいレベルから下のセグメントが点灯し始めるため良い感じで多数のセグメントが点灯表示されます。感覚的に音量に対してリニアな表示になりますので今回はこのデバイスを採用しました。
LM3916(VUスケール)
VUメータと同じスケールの点灯順で-20/-10/-7/-5/-3/-1/0/+1/+2/+3dBでセグメントが表示されます。いわゆるレベルメータとしてなら良いのでしょうが下のレベルの間隔が大きいため普通の小さめ音量レベルではセグメントが多く点灯しません。
そもそも0dBの信号は再生音としては大きすぎて通常利用ではほぼ達しないため、レベル表示的には正しい表示なのでしょうが目的は見た目の派手さですので今回の選定からは除外です。
内蔵のVREF(1.25V)を使用せずに半固定抵抗と固定抵抗の組み合わせで最高レベルの電圧を生成しています(最高約1/2Vcc≒2.5V)。この設定の前に実際に内部VREFをそのまま利用して最高レベルに合わせたのですが、2Vp-p信号のフルスイングならともかく普通の運用レベルのオーディオ信号レベルだとフル表示どころか最下限のレベルのセグメントも点灯しなかったため全点灯最高レベルを決めるRHIをVREF内部値の1.25V以下に設定する必要がありました。大きい入力信号を表示させるのであればデータシート記載の回路構成にしてREF_ADJとGNDの間に抵抗を入れVREFを設定しRHIへの電圧値を上げてください。データシートでは10Vでの例が示されています。
LED電流の設定抵抗は4.7kΩですので約2.7mA/セグメントです。高輝度の緑(525nm)なのでこの電流でも十分明るく視認できます。
レベルの表示がコンパレータによるハードウェア処理ですので信号の強弱以前に低い周波数の信号の場合、波形に沿って揺れた表示になるなど、かなり表示にチラつき感があります。そのため0.1µFのコンデンサを入れて少し平滑しておきました。10µFぐらいまで増やしても大丈夫ではないかと思いますが、この値は表示の好みで選定してください。
他の方の作例で入力信号を理想ダイオード回路などで整流している場合が見受けられます(入力信号をレベル表示に適正なレベルまで増幅する理由もあります)が、データシートによるとLM391Xの入力部はV-(通常はGNDに接続)に向かった保護ダイオードが入っています。入力信号の上限は記載がありますが下限についての記載がありませんのでそのまま音声信号を入力しても問題なく、ちゃんとレベル表示をしてくれます。









