これが必要な状態にはなっていませんが、かすかな音を聞き取る事ができるのはなかなか楽しいですよ。
元々の製作例は電波新聞社刊の「新図解エレクトロニクス工作1」に掲載されている「補聴器の製作」から。
ECMの出力を3段の固定バイアス・直接結合で構成されたプリアンプで増幅、イヤホン出力にするためにさらに1段の増幅回路をつけてマイクの拾った微小な音を増幅してクリスタルイヤホン(セラミックイヤホン)で。聴取します。
実際に使ってみると・・・無指向性マイクとはいえ完全に真横とか後ろの音は拾いませんから、イヤホンをつけていない耳の方から聞こえる音と、混じってなかなか不思議な感じです。小声での話声も明瞭に聞こえます。私は耳が遠いわけではありませんが、補聴器としても充分使えそうです。
マイクを音源に近づけて音を聞くと耳では聞こえる事の無いようなディテールで音が聞こえてきます。耳が小さくなって自分の手に持ちながら好きな所を聞けると行った方が良いでしょうか。
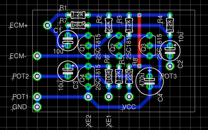
パターンは例によってEAGLEでおこしたものから配線している(参考レイアウトはこちら)
掲載記事には原寸プリントパターンもあるのですが、例によって例のごとくユニバーサル基板で実装すべく、EAGLEを使って回路図入力し、ピン間0本ルールで配線レイアウトを行います。ケースに入る大きさにレイアウトを縮めるまで2回ほど試行錯誤しました。薄型のケース(TAKACHI SW95)に実装する前提で基板サイズと部品配置をしましたが、電解コンデンサーに通常サイズを採用したため寝かせて実装するレイアウトになりました。
この回路、かなり増幅度が高く、イヤホンから出力される音をマイクが拾ってしまうとそこから増幅開始されてしまい、多少距離が離れていても、ボリュームをある程度絞っていてもハウリングを容易におこします。もっとも通常の使用状態ではマイクとイヤホンを近づけて使う事はありませんのでハウリングをおこす事はありません。
もっと小さく作って出力を電波で飛ばせば盗聴器になってしまいます。いやはや、紙一重な工作です。
ちなみに私には盗聴趣味はありませんので、念のため。














2 件のコメント
電池1本、1.5Vで動かしているのが面白そうです。
昔々、携帯電話用外付けイヤホン・マイクを利用して(100円屋で入手できる)、会議や講演会の発言者が襟に付けて使えるようなマイクアンプを作ったことがあります。
会議室にあるテレビのオーディオ入力をアンプ代わりに使ってという試みでした。
電池1本で設計したのですが、どんなに絞り出しても1.5Vp-pが最高電圧。
RMS値なら0.5Vちょいなわけですです。
電源1.5Vではちょっとレベル不足を感じたのでした。
これはあくまでもイヤホン出力なので1.5V×1で対応できるのでしょう。
マイク入力ならともかく、確かにライン入力に1.5Vp-pは辛いかもしれません。
メーカー製品は電源に1.5V電池一本でも昇圧回路を使って内部動作電圧を上げている場合も多いようです。
しかも両面スルーホールのプリント基板で、基板上はたいてい表面実装部品のオンパレード。
一点物のカスタム品を製作する側からすると、あまり相手にしたくない気がします。大きささえ我慢してくれれば手組の箱を外付けにして、マイク部と分離した状態では対応できますが、マイクサイズに仕上げろと言われると・・・。