基板レイアウトが完成し、部品を実装。完成しました。

1石レフレックスラジオ
今度はイヤホンジャックの電源と直列にスイッチを付けた
なんのかんのとしているうちに日が経ってしまい遅くなりましたが完成しました。一度基板で作ったのですがどうもおかしいので、もう一度別で部品をブレッドボードに組んで確認して、さらに別の基板で作り直しをしていました。
結局、どうやら基板製作時のゲルマニウムダイオードのハンダ付で、ダイオードが熱で損傷してしまったようです。いやゲルマニウム半導体は熱に弱いとは思っていましたが、けっこう気を遣うデバイスだというのを改めて認識しました。
新しい基板製作時はゲルマニウムダイオードの足をヒートストッパーで熱を逃がしながらハンダ付けしたので、とりあえず完動し元気よく受信できています。
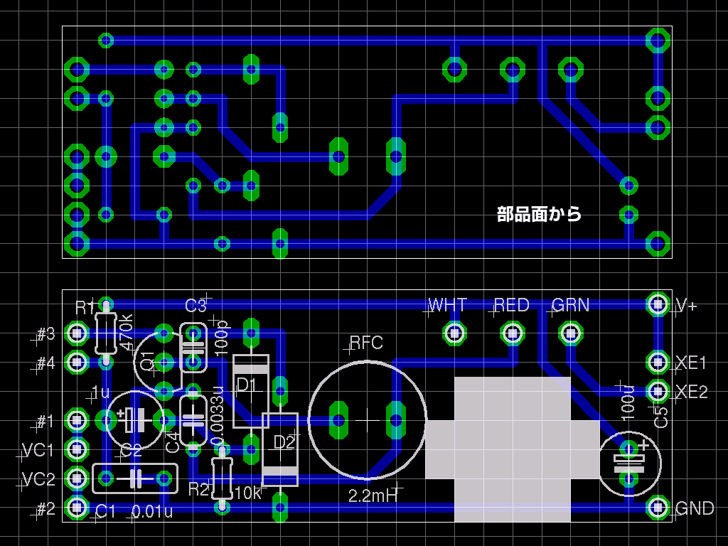
やっぱり固定具を使わずにスポンジで固定してしまいました。今度はプラ版で保持具を作るようにします。基板の回路規模は前回の1ICラジオに比べてすこし複雑になり、その分の配線が面倒になりました。製作した回路は前回ご紹介した週刊BEACONの1石レフレックスラジオに一部手を入れた回路です。
あまり良い基板レイアウトではありませんが、興味のある方はこちらをご参照ください。
組み上げたラジオにはレイアウト上にあるC4の0.0033μFのコンデンサーを付けていません。
組み上げてみて、やはりLMF501Tのラジオに比べると感度が低く、今回のラジオではバーアンテナの向きを変えてみても入らない局があります。高周波1段と3段の差ですね。ケース、バリコン、バーアンテナ、トランスと購入するだけで1000円近くかかりますので、ラジオの自作というのはコストを考えるともう、趣味以外では出来ないとしみじみ思いました。









