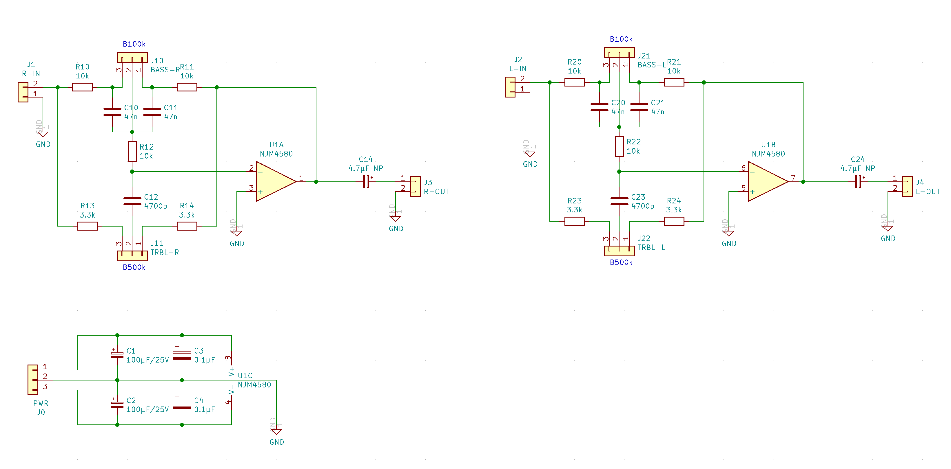
音質調整回路。

トーンコントロール回路基板
低音(BASS)と高音(TREBLE)のみの一般的なトーンコントロール回路。低音・高音域を±20dB増減できます。出力のDCカットコンデンサーにはnichiconのオーディオ用両極であるMUSE ESを使用しました。
最近はユニバーサル基板の製作時にいきなり配線を考えながら行うのではなく、事前にEDA(KiCAD)を使いパターン設計を行って配線を行っています。パズルみたいで綺麗に部品配置と配線ができた時はちょっと製作に入る前にウキウキになりますね。実際にプリント基板を発注するわけでは無いので2.54mmのグリッドに沿っていない結構いい加減な配置だったり配線が多少歪んでもOKとしています。
調整ボリュームはBカーブ(直線変化)で問題ありませんがステレオ動作させるために二連ボリュームが必要です。Bカーブの二連ボリュームは値が限られますので今回の製作に適用できるものがあって良かったです。二連なので多少のギャングエラーがあっても聴感上ほぼ問題ないでしょう。
回路基板は製作しましたが、これで単一ユニット化するか悩み中。
基本が反転増幅回路なので後段にゲイン2倍の反転増幅回路を追加して音量調節も追加、音質調整回路のバイパス基板とついでにロータリースイッチによる入力セレクターも追加してコントロールアンプとして仕上げてしまおうかとも考えてますが、コントロールアンプはすでに1台製作していますし、用途も含めてじっくり考える冷却期間を置いてどうするか決めようかと思います。
実際に過去使用していたマランツのプリメインアンプのトーンコントロールをいじった記憶が無いのでトーンコントロール部だけを単独ユニット化した場合、本当に使用するのかどうか怪しいので…。
【参考】回路図








