とりあえず電源部。

2出力電源基板(+5V,±5V)
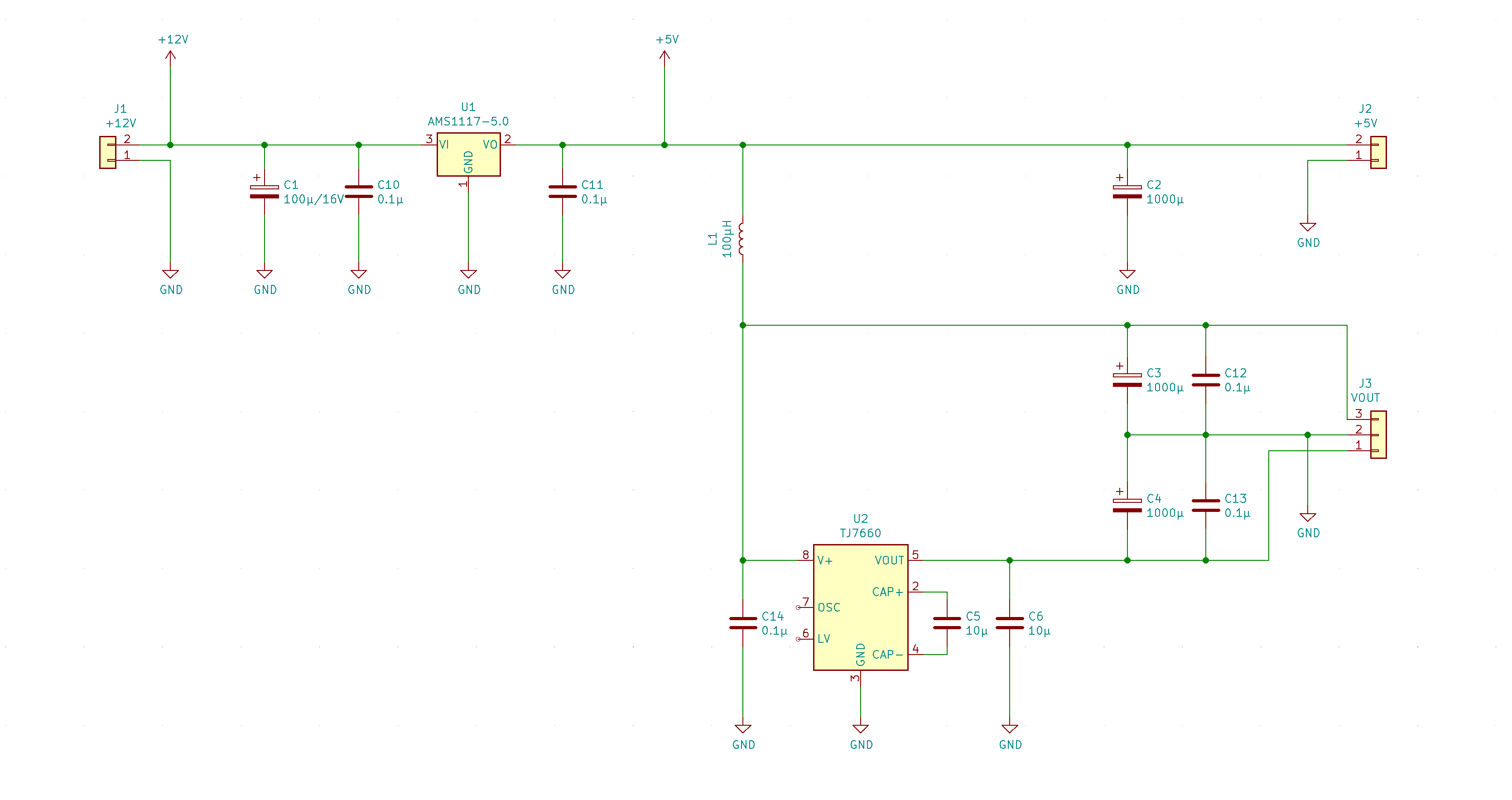
CS3310電子ボリューム向けの電源基板の製作1案目(回路図はこちら)。
±5Vを作り出すのにスイッチト・キャパシタの電圧コンバータであるTJ7660(オリジナルはICL7660)を用いて+5Vから-5Vを生成します。+12V→+5VはAMS1117-5.0を用いて生成し、制御回路向けと電圧コンバータ向けの2系統へ分岐しています。電圧コンバータ側のノイズ回り込みを抑えるために制御系と電圧コンバータの間は100µHのトロイダルコアコイルを挟んでノイズを抑制しています。
ノイズカットにトロイダルコアのコイルを使ったおかげで基板占有面積が大きく、秋月E基板相当のサイズに収める部品レイアウトに苦労しました。組んでいきながら配線を決める一発実装ではなくkicadを用いて部品配置と配線の検討は事前に検討しました。
ブースト用と平滑用の10µFコンデンサは電解コンデンサではなく1608サイズのチップ積層セラミックコンデンサを採用し半田面に実装しているので部品面からは見えません。
今回の反転型電圧コンバータはセカンドソースのHTC製を用いたましたがセカンドソース(あるいは互換品)は日清紡マイクロエレクトロニクス(NJU7660)やMicrochip(TC7660)などがありますが上位互換の改良品であるLTC1044もあります。








