紆余曲折多数で、やっと完成。

レベルメータ用理想ダイオード回路
前回のオーディオレベルメータ専用ICではなく、いわゆるレベルメータ・デバイスの場合はマイナス側の信号を入力することができませんので半波もしくは全波整流して正電圧成分で入力させる必要があります。単純にダイオードで整流すると順方向電圧VFが差し引かれてしまい、小信号だとレベルが0になって消失してしまいます。
小信号でも整流できるようにオペアンプを使用した理想ダイオード回路を使うとこの問題が解決されます。過去の記事にもアップしていますが私が至らぬために正常に動作できずに過ごしていまいた。
今回は信号ラインの波形と電圧をオシロスコープを使って追いかけ調べ、やっとちゃんと動作しない理由が判明し正常な目的動作となりました。いままで作っていた回路にあった不具合は見直してみれば基本的でしょうもない勘違いでしたね。ははは。
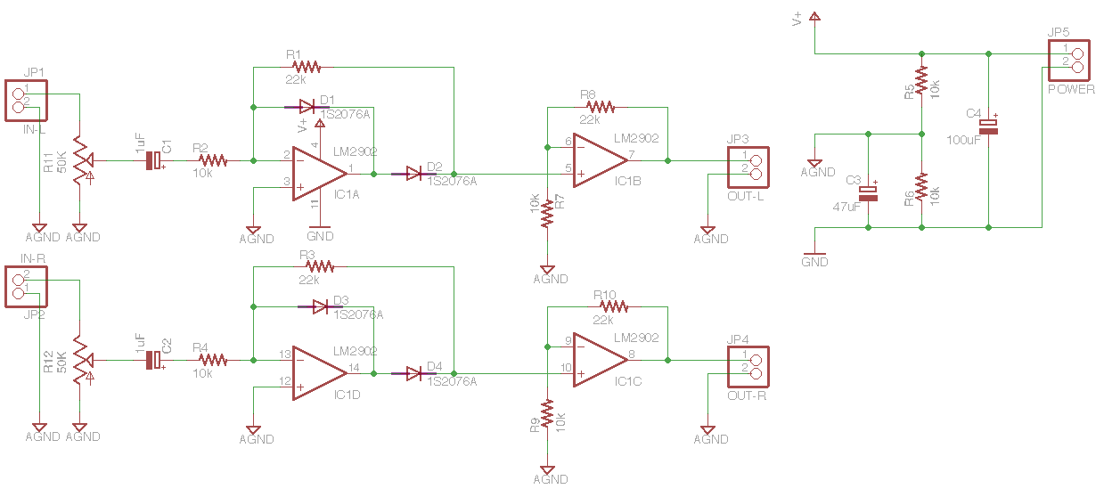
特にオリジナルと主張できる物でもなく誰でも思いつく回路だと思いますので、今回は回路図も掲載しておきます(回路図はこちら)。
初段で反転型理想ダイオード回路が約2倍のゲインで負成分を取出し、後段の非反転増幅回路で得られた負成分の正電圧出力をさらに約3倍に増幅しています。理想ダイオード回路のゲインを上げれば1段で済みますので2回路入りのオペアンプ1つでできるでしょう。入力側に理想ダイオード回路のフィードバックが入らない方が良いと思われる場合は前段・後段の順を入れ替えた方が良いかと思います。オシロスコープで波形を見た限りではノイズが戻ったりはしていないようです。
出力電圧を調整するのにゲイン調整ではなく、入力段の可変抵抗で入力電圧を調整するタイプの回路です。
今回、電源電圧をアンプ等で使い回している12V単電源としましたので5V単電源の時よりも制限が緩くフルスイングさせる必要もありませんでしたのでこれまたストック品のLM2902を使ってみました。
音響的な質を求めるものでもありませんでしたので、抵抗も全て5%カーボンですし、カップリング・電源デカップリングの電解コンデンサも通常品です。
出力を音として捉えないのでこれで十分でしょう。

入出力波形
入出力の波形をオシロスコープで観測してみますと、回路どおりの反転増幅を行った理想ダイオード回路として動作していて、負電圧成分のみを取出して増幅しているのが判ります。
今回出来上がった回路は以前に製作してから、ぜんぜん使われていないレベルメータ回路の前段に使用する予定です。








